ページの先頭です
本文へジャンプします
お客様の発展を総合的に支援します。
メニューを表示します
賀川寛一郎 公認会計士・税理士事務所
お気軽にお問い合わせください。
048-882-5962
HOME
事務所概要
お役立ち情報
賀川会計ニュース
アクセス
所長挨拶
今月の税務
来月の税務
事務所業務案内
経営理念
税務上の賃貸借取引のまとめ
リースの識別に関するフローチャート(新リース会計基準)
オペレーティング・リース取引に係る借手の申告調整について(消費税分割控除を含む)
所得税の扶養控除額と扶養親族の関係図
源泉控除対象配偶者、配偶者控除対象者、配偶者特別控除対象者の違いを理解しよう
年収の「壁」のまとめ
法定実効税率(東京都:外形標準課税適用)
法定実効税率(東京都:外形標準課税非適用)
インボイス制度導入前後の請求書等の様式の変遷
事例別非課税ライン一覧
2025年度 税制改正情報
基礎控除の見直し
給与所得控除の見直し
特定親族特別控除の創設
扶養親族等の所得要件の改正
交付義務の免除の特例及び一定事項記載の帳簿のみ保存で仕入税額控除OK
免税事業者からの仕入れに係る経過措置
文書の保存期間
個別注記表等の記載事項
《コラム》中小企業のリース会計と法人税
(後編)国税庁:電子取引データの保存方法の確認を呼びかけ!
(前編)国税庁:電子取引データの保存方法の確認を呼びかけ!
会計検査院 被災企業支援事業に指摘
【時事解説】株価は経済の体温計ではなくなった その1
【時事解説】株価は経済の体温計ではなくなった その2
《コラム》相続があった場合のインボイス登録
《コラム》令和7年度基礎控除の見直し 特殊な事例の取扱い
登録免許税の税額表
郵便料金表
全国最低賃金一覧表
電子取引データ(取引関係証憑データ)の書面保存の廃止について
相続登記の義務化開始へ
財産評価 基準年利率
印紙税
相続税・贈与税速算表
消費税課否判定集
年齢早見表
提出書類期限表
ここから本文です。
お役立ち情報
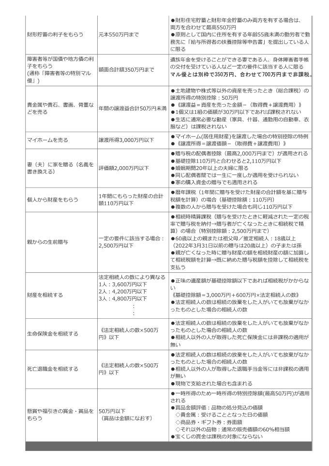
事例別非課税ライン一覧
事例別非課税ライン一覧は以下のとおりです。
お気軽にお問い合わせください。
賀川寛一郎 公認会計士・税理士事務所
電話:
048-882-5962
事務所概要
一覧を表示
所長挨拶
今月の税務
来月の税務
事務所業務案内
経営理念
お役立ち情報
一覧を表示
税務上の賃貸借取引のまとめ
リースの識別に関するフローチャート(新リース会計基準)
オペレーティング・リース取引に係る借手の申告調整について(消費税分割控除を含む)
所得税の扶養控除額と扶養親族の関係図
源泉控除対象配偶者、配偶者控除対象者、配偶者特別控除対象者の違いを理解しよう
年収の「壁」のまとめ
法定実効税率(東京都:外形標準課税適用)
法定実効税率(東京都:外形標準課税非適用)
インボイス制度導入前後の請求書等の様式の変遷
事例別非課税ライン一覧
2025年度 税制改正情報
基礎控除の見直し
給与所得控除の見直し
特定親族特別控除の創設
扶養親族等の所得要件の改正
交付義務の免除の特例及び一定事項記載の帳簿のみ保存で仕入税額控除OK
免税事業者からの仕入れに係る経過措置
文書の保存期間
個別注記表等の記載事項
賀川会計ニュース
一覧を表示
《コラム》中小企業のリース会計と法人税
(後編)国税庁:電子取引データの保存方法の確認を呼びかけ!
(前編)国税庁:電子取引データの保存方法の確認を呼びかけ!
会計検査院 被災企業支援事業に指摘
【時事解説】株価は経済の体温計ではなくなった その1
【時事解説】株価は経済の体温計ではなくなった その2
《コラム》相続があった場合のインボイス登録
《コラム》令和7年度基礎控除の見直し 特殊な事例の取扱い
登録免許税の税額表
郵便料金表
全国最低賃金一覧表
電子取引データ(取引関係証憑データ)の書面保存の廃止について
相続登記の義務化開始へ
財産評価 基準年利率
印紙税
相続税・贈与税速算表
消費税課否判定集
年齢早見表
提出書類期限表
HOME
事務所概要
お役立ち情報
賀川会計ニュース
アクセス
ページの最後です
ページの先頭へジャンプします
ページの先頭にもどる
HOME
事務所概要
所長挨拶
今月の税務
来月の税務
事務所業務案内
経営理念
お役立ち情報
税務上の賃貸借取引のまとめ
リースの識別に関するフローチャート(新リース会計基準)
オペレーティング・リース取引に係る借手の申告調整について(消費税分割控除を含む)
所得税の扶養控除額と扶養親族の関係図
源泉控除対象配偶者、配偶者控除対象者、配偶者特別控除対象者の違いを理解しよう
年収の「壁」のまとめ
法定実効税率(東京都:外形標準課税適用)
法定実効税率(東京都:外形標準課税非適用)
インボイス制度導入前後の請求書等の様式の変遷
事例別非課税ライン一覧
2025年度 税制改正情報
基礎控除の見直し
給与所得控除の見直し
特定親族特別控除の創設
扶養親族等の所得要件の改正
交付義務の免除の特例及び一定事項記載の帳簿のみ保存で仕入税額控除OK
免税事業者からの仕入れに係る経過措置
文書の保存期間
個別注記表等の記載事項
賀川会計ニュース
《コラム》中小企業のリース会計と法人税
(後編)国税庁:電子取引データの保存方法の確認を呼びかけ!
(前編)国税庁:電子取引データの保存方法の確認を呼びかけ!
会計検査院 被災企業支援事業に指摘
【時事解説】株価は経済の体温計ではなくなった その1
【時事解説】株価は経済の体温計ではなくなった その2
《コラム》相続があった場合のインボイス登録
《コラム》令和7年度基礎控除の見直し 特殊な事例の取扱い
登録免許税の税額表
郵便料金表
全国最低賃金一覧表
電子取引データ(取引関係証憑データ)の書面保存の廃止について
相続登記の義務化開始へ
財産評価 基準年利率
印紙税
相続税・贈与税速算表
消費税課否判定集
年齢早見表
提出書類期限表
アクセス