1 新型コロナ感染症緊急経済対策における税制上の措置が決定
国税・地方税 無担保・延滞税なしで納税等を猶予
●納税の猶予の特例
<対象となる方>
①新型コロナウイルスの影響により、
令和2年2月以降の任意の期間(1か月以上)において、事業等に係る収入が前年同期に比べて概ね20%以上減少していること。
②一時に納税を行うことが困難であること。
法人課税 中小企業経営強化税制の対象にテレワークに係る投資を追加
●欠損金の繰戻しによる還付の特例 1億円を超える法人等(大規模法人を除く)の適用可
●テレワーク等のための中小企業の設備投資税制
所得課税 住宅ローン控除の要件を緩和
●文化芸術・スポーツイベントを中止等した主催者に対する払戻し請求権を放棄した観客等への寄附金控除の適用
●住宅ローン控除の適用要件の弾力化
消費課税 課税期間開始後も変更が可能
●消費税の課税事業者選択届出書等の提出に係る特例
免税事業者→課税事業者
売上減少により家賃などの固定費や仕入が多くなった場合でしょうか?
課税事業者→免税事業者
あらかじめ計画していた建物などの設備投資を中止した場合など!
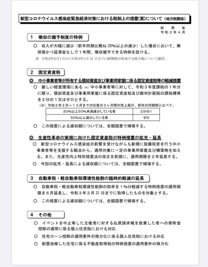
地方税その他 償却資産等の固定資産税を軽減
●中小事業者等が所有する償却資産及び事業用家屋に係る固定資産税及び都市計画税の軽減措置
◎ 中小事業者等が所有する償却資産及び事業用家屋に係る固定資産税等の軽減措置
○ 厳しい経営環境にある(※)中小事業者等に対して、令和3年度課税の1年分に限り、償却資産及び事業用家屋に係る固定資産税及び都市計画税の課税標準を2分の1又はゼロとする。
(※)令和2年2月~10月までの任意の3ヶ月間の売上高が、前年の同期間と比べて、
30%以上50%未満減少している者 2分の1
50%以上減少している者 ゼロ
○ この措置による減収額については、全額国費で補塡する。
●生産性革命の実現に向けた固定資産税の特例措置の拡充・延長
●耐震改修した住宅に係る不動産取得税の特例措置の適用要件の弾力化
●特別貸付けに係る契約書の印紙税の非課税
●自動車税・軽自動車税環境性能割の臨時的軽減の延長
●その他所要の措置
上記赤文字の3つがこれから影響ありそうです。もちろん印紙税の非課税も!
詳細は下記!
新型コロナウイルス感染症緊急経済対策における税制上の措置(案)


2 新型コロナ対応 確定申告「4月17日以降」も受付
具体的な手続きや延長が認められる場合等をFAQで明示
・4月17日以降の所得税申告書
「新型コロナウイルス感染症の影響により、申告書の提出期限・納付期限の延長を申請する」
・法人税申告書、消費税等申告書
「新型コロナウイルス感染症の影響による申告・納付期限延長申請」
・源泉所得税
「新型コロナウイルス感染症の影響による納付期限延長申請」
詳細は下記参照!
新型コロナウイルス感染症に関する対応等について
3 コロナ禍対策助成金等② 学校休業等関係
R2年4月分以降の助成金は受付開始前
① R2年2月27日から3月31日
② R2年4月1日から6月30日
自主的な登校自粛は対象外
「小学校等」とは 小学校、幼稚園、保育所、放課後児童クラブなど
これは役に立つ会社が多いですネ!
詳細は下記参照!
小学校等の臨時休業に伴う保護者の休暇取得支援のための新たな助成金を創設します(厚生労働省)
4 ショウ・ウィンドウ
まあ問題ナシ!